草榴社区
电子科学与技术硕士点
一、学科介绍
“电子科学与技术”学科于2016年获批为一级学科硕士学位授权点,本学科是学校重点支持建设的学科,下设物理电子学、微电子学与固体电子学、电路与系统等3个学科方向,招收学术型硕士研究生。
本学位点拥有一支经验丰富的高素质教学、科研队伍,其中教授9名(含2名校聘教授)、副教授12名,博士(后)21名,国家级高层次人才1人,中组部“西部之光”访问学者2人,江西省学科带头人领军人才1人,江西省高等学校中青年学科带头人和骨干教师5人,江西省“青年井冈学者奖励计划”1人,江西省“百人远航工程”项目入选人员3人,具有海外留学经历教师6人。近五年来,本学科先后主持国家自然科学基金项目20余项、省级课题近40项,科研经费2000余万元;发表学术论文120余篇,被SCI、EI收录80余篇;获授权国家专利及软件著作权20余项。
本学位点现有江西省高校电工电子实验教学示范中心,草榴社区 低温等离子体技术研究所,草榴社区 光电子材料与技术研究所,并拥有2个校级学科协同创新团队,1个集成电路设计专业实验室。在中央财政投资700万元支持下建立了工科专业工程实训中心和农业及环境监测技术研发中心。实验室设备配套齐全,集成电路设计服务器、四通道示波器、混合域示波器、高压电源、高压探头P6015A、电流探头TCP202A、成像光谱仪(含ICCD)、光纤光谱仪、紫外-可见分光光度计、高光谱成像系统、光催化反应系统、单检气相色谱、金相显微镜、光纤耦合激光器、光波导实验系统、网络矢量分析仪、光通信系统、氩离子激光器、脉冲纳秒Nd:YAG激光器、EPON光接入平台、X-射线单晶/多晶衍射仪、荧光分析仪、半导体真空镀膜系统等一批先进的科学仪器设备,设备总值3000多万元,能够满足学生理论学习和实验实践的需求。
二、培养目标
本学位点培养具备物理电子学、微电子学与固体电子学、电路与系统领域内宽广理论基础、实验能力和专业知识,能够从事包括光电子技术、等离子体放电与电源技术、光电子材料与器件、微电子器件、集成电路、智能感知、嵌入式系统开发等学术方向以及相关交叉学科研究的基础应用型人才;能在该领域内从事各种电子材料、元器件、集成电路、电子系统、光电子系统的应用、设计、制造和相应的新产品、新技术、新工艺的研究、开发等方面服务于社会经济发展的高层次、应用型电子人才。
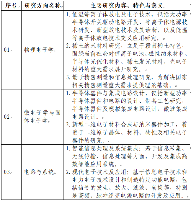
三、研究方向

四、学制
本学科硕士研究生的培养实行3年为基本学制的弹性学制,其中学位论文工作时间不得少于1年。对于提前完成规定的全部学业,成绩特别优秀的,经专家推荐和严格考核,可以提前毕业,但不得少于两年;个别因客观原因不能在规定的学制内完成学业的,经审核批准可适当延长,一般不超过5年。
五、招生专业目录

六、学位点部分师资简介
1980年生,江西石城人,中国科学院物理研究所出站博士后,澳大利亚昆士兰科技大学(QUT)公派访问学者,学位点负责人,低温等离子体技术研究所负责人,江西省普通高等学校电子信息类教学指导委员会委员,赣州市物理学会理事长。先后获评学校青年五四奖章、优秀共产党员、师德标兵等荣誉称号。从事低温等离子体放电技术及电子技术相关应用基础研究,包括半导体开关驱动电路开发、中频逆变技术及等离子体电源技术;脉冲放电、强电离放电等新型放电技术;等离子体放电光电信号检测分析、放电动力学分析;低温等离子体放电技术在生物医学、环境治理等领域的交叉应用研究。
发表学术论文50余篇(SCI收录40余篇),获授权专利20余项、计算机软件著作权登记20余项。主持国家自然科学基金、江西省自然科学基金等科研项目10余项。主持省研究生优质课程1项、省研究生教改项目1项、教育部就业育人项目1项。获江西省自然科学奖1项、省优质课二等奖1项、省一流本科课程1项,学校教师教学创新大赛正高组二等奖(负责人)1项、中级组一等奖1项(参与)。指导国家级大学生创新创业训练项目5项,指导省研究生创新专项资金项目2项。指导学生在“互联网+”“挑战杯”创新创业竞赛中获省一等奖等省级以上奖项10余个,在研究生电子赛、科普创新大赛等学科竞赛中,获省一等奖等省级以上奖项10余个。
招收电子科学与技术专业和电子信息专业电子器件与系统方向研究生。
联系方式:[email protected],微信:wxingqgnnu,QQ:174728093。
1984 年生,江西兴国人。2012年博士毕业于湖南师范大学,2013-2015年北京计算科学研究中心博士后。2021年入选江西省井冈学者奖励计划,2020年入选草榴社区 领军人才计划, 2022年入选江西省高水平本科教学团队负责人,2018年获江西省自然科学三等奖(第一完成人),2016年获江西省物理学会优秀学术论文二等奖,2017年获中国工程物理研究院科技创新二等奖,2017 年被评为草榴社区 “十佳青年”教职工, 2019年入选江西省光学学会理事。
主要从事量子物理、量子信息、量子计算和量子精密测量等方面的理论研究。主持《噪声下的分布式量子参数估计》等四项国家自然科学基金,四项江西省基金,在研经费60多万。以第一作者/通讯作者在Physical Review A,New Journal of Physics, Annals of Physics, European Physical Journal Plus等刊物发表论文32篇。据谷歌学术统计,共被引用1360余次,单篇最高引用113次。从2010年起开始担任EPJ QT, JPB, QIP, CPB和物理学报等9个SCI期刊的审稿人。
联系方式:[email protected] 微信:18370759808
1981年生,江西赣县人。电子科学与技术、电子信息(专硕)学位点导师。2012年博士毕业于同济大学物理科学与工程学院凝聚态物理专业,2017年获国家留学基金委的资助(公派访问学者)前往美国Texas Tech University进行学术交流。申请并获批国家自然科学基金项目两项、江西省自然科学基金面上项目一项、江西省教育厅科技项目两项和上海市特殊人工微结构与技术重点实验室开放课题两项。研究成果在Journal of Luminescence、Journal of Alloys and Compounds、Journal of Porous Materials、RSC Advances、Nuclear Fusion、Microporous and Mesoporous Materials、Fusion Engineering and Design、Journal of Sol-Gel Science and Technology、Journal of Fusion Energy、Rare Metal Materials and Engineering、强激光与粒子束、物理化学学报和原子能科学与技术等SCI、EI源刊上发表论文30多篇。文章曾获江西省物理学会优秀论文二等奖1次。
参加江西省物理学会和高等教育出版社组织的教学竞赛获得省二等奖次,主持在研江西省教育厅基础研究重点课题1项,主持结题草榴社区 校级课程思政示范课程1项。
主要研究方向:(1)高性能电磁波吸收材料与损耗机制的研究;(2)超低密度纳米多孔材料(稀土基气凝胶、二氧化硅气凝胶、碳气凝胶)、生物质碳材料的研究,并探究其在锂离子电池电极、保温隔热、环境处理等领域的应用;(3)柔性电子与器件相关材料的应用研究。
联系方式:E-mail:[email protected],QQ:24439318
1979年生,博士毕业于北京工业大学微电子学与固体电子学专业,电子科学与技术系主任、系党支部书记,硕士生导师,全国活力社团“大学生智能电子协会”指导老师。获评草榴社区 优秀共产党员、优秀班主任荣誉称号。研究方向为半导体器件及模拟集成电路设计、嵌入式系统设计。主持国家自然科学基金项目1项,教育部产学合作协同育人项目2项,江西省级项目3项,发表学术论文40余篇(SCI/EI收录24篇,核心期刊13篇),授权专利3项,计算机软件著作权8项。参与主讲《模拟电路》获评国家一流本科课程,《单片机与接口技术》获评江西省一流本科课程。指导本科生和研究生参加各类学科竞赛,共获国家级和省级一等奖46项,二等奖52项,三等奖42项,指导学生209人次获奖。作为物电学院电子类学科竞赛负责人,2023年组织并指导“蓝桥杯”全国软件和信息技术专业人才大赛全国总决赛,在嵌入式设计与开发赛项,学生个人排名和获奖总数都是全省第一名;2023年和2020年组织并参与指导江西省电子综合设计竞赛获团体总分全省第一名;2021年组织并参与指导江西省电子专题设计竞赛获团体总分全省第一名。获评全国大学生电子设计竞赛(江西赛区)优秀指导教师、全国大学生集成电路创新创业大赛优秀指导教师、“蓝桥杯”全国软件和信息技术专业人才大赛优秀指导教师、江西省电子综合设计竞赛优秀指导教师、江西省电子专题设计竞赛(现场制作)优秀指导教师、江西省电子专题设计竞赛(仿真设计)优秀指导教师共计90余次。在电子科学与技术专业(学硕)微电子学与固体电子学方向、电子信息专业(专硕)电子器件与系统方向招收研究生。
联系方式: E-mail: [email protected] QQ: 160376658
1978年生,湖南邵阳人,2007年6月获得中国科学院合肥物质科学研究院光学硕士学位。2019年获电子科技大学凝聚态物理专业理学博士学位。兴趣领域包括材料的光学性质、分子和自由基的结构与光谱分析以及电子顺磁共振谱的研究。目前的研究兴趣主要关注清洁高效能源的利用和新型功能材料的设计和开发,在钙钛矿氧化物半导体材料的光催化性能的研究方面取得了部分研究成果。目前,已参与完成国家自然科学基金研究项目2项,主持完成省级课题1项,校级课题2项。发表学术论文20余篇,主要成果发表在Materials Science in Semiconductor Processing, Journal of Physics and Chemistry Solids, Journal of Non-Crystalline Solids, Chemical Physics, 物理学报等国际、国内学术期刊上。其中被SCI检索论文11篇。
联系方式:E-mail:[email protected], QQ:17598527
1982年生,江西省安远县人,民革党员,博士,物理学讲师,2018年博士毕业于深圳大学光学工程专业。主要研究方向为超快诊断技术与器件,及分子光谱技术与应用。曾参与国家863军口项目、国家自然科学基金面上项目等多个国家级课题项目的研究工作,主持完成江西省自然科学基金项目1项,主持在研江西省自然科学基金面上项目1项。发表论文二十余篇,其中SCI/EI收录11篇。招收物理电子学方向的研究生。
山东省聊城人,IEEE Member,通信学会高级会员,电子学会会员,电磁场与微波技术专业。主持江西省教育厅科技项目3项与赣州市重点研发项目1项,教育部产学合作协同育人项目1项。以第一作者&通讯作者发表论文29篇,其中SCI检索期刊论文7篇,CSCD期刊论文5篇,申请发明专利2项。指导省级大学生创新训练项目2项,研究方向为射频/微波集成电路与系统等。在电子科学与技术与电子信息专业招收研究生。详情见//www.scholat.com/ccrong
E-mail:[email protected];
物电学院电子科学与电气工程教研室副主任,研究方向涉及LED、TFT等半导体光电子/电子器件物理及集成,目前主持江西省科技厅、教育厅等科技项目3项,参与国家自然科学基金、江西省研究生优质课和案例建设等多项项目;发表SCI或EI学术论文10余篇,申请中国发明专利2件,申请国际PCT专利1件;指导学生获创新训练项目立项,指导学生在省电子综合设计赛获奖。
联系方式:邮箱:[email protected] QQ:573519776
在电子科学与技术专业和电子信息专业电子器件与系统方向招生,欢迎报考。